yl6809永利检测中心(股份有限公司)-Official Website
首页
学院概况
学院简介
现任领导
师资队伍
机构设置
人才培养
本科教育
研究生教育
科研与学科建设
科研工作
学科建设
科研项目
科研成果
校企合作
行业资学金
产学研基地
交流动态
党建工会工作
党建工作
工会概况
工会活动
学生工作
学生风采
学生工作
分团委
学生会
社会实践
奖助委
招生与就业
招生计划
就业信息
就业政策
就业情况
校友园地
组织机构
校友风采
校友动态
校友名录
联系我们
当前位置:
首页
>
人才培养
>
本科教育
>
正文
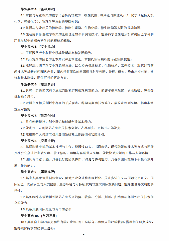
园艺专业人才培养方案
2025-05-25 园艺园林学院 点击:[]
下一条:
园林专业人才培养方案
【
关闭
】